商学院(华侨学院)
学校首页
返回旧版
网站首页
院情总览
学院简介
组织机构
学院领导
标杆院系
制度建设
政治引领
党群工作
书记风采
群团建设
党员教育
组织建设
品牌特色
典型引领
理论研究
双带头人工作...
清廉文化
师资队伍
财务管理系
旅游管理系
国际贸易系
商务系
教辅人员
本科生培养
专业介绍
培养方案
研究生培养
招考信息
专业建设
导师介绍
农管硕导
旅管硕导
会计硕导
管理制度
学科科研
学科简介
科研动态
社会服务
学生工作
本科生思政
本科生奖助
本科生科创
研究生思政
研究生奖助
研究生科创
下载专区
综合事务
教学事务
学生事务
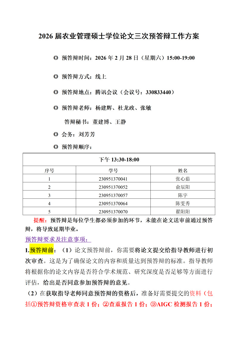
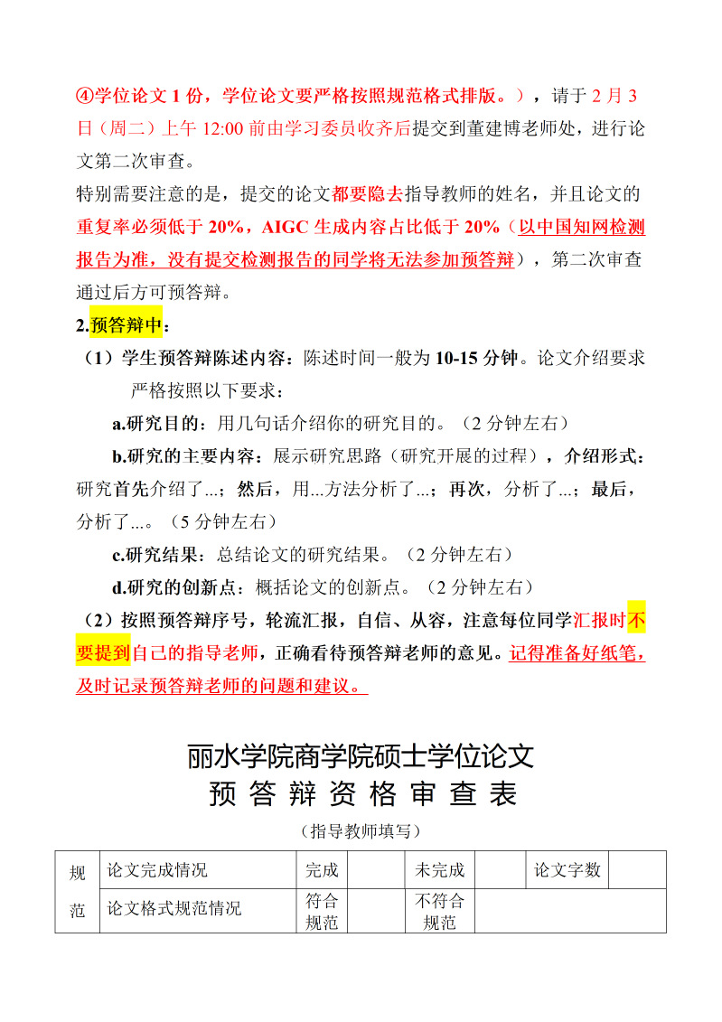
2026届农业管理硕士学位论文三次预答辩安排
作者:
发布时间:2026-02-20
浏览次数:
37